BACKUP GRAPHICS SERVER DROPBOX

__________________________________________________________________________________

NOTICE: All site content is work in progress. The graphics included should be interpreted as

conceptual, and may be incomplete or inconsistent from image to image for various concepts.

All items are posted with the permission of the author and are intended for their use only.
__________________________________________________________________________________

Work in Progress - Last Update 99.07.06

* Space Plan * 3Q01-4Q09 Schedule * Level 5 WBS * Level 5 Costing *

Preliminary Space, Time, Work & Cost Models


98.11.05.LC.052 Coordinate System -MW

98.09.25.LC.051 Campus SF Allocation Summary -CC

98.09.24.LC.050 Campus View -CC

98.09.24.LC.049 Campus Plan View -CC

98.08.20.LC.048 Site Electric Power Schematic -CC

98.08.20.LC.047 Linac Sector Electric Power Schematic -CC

98.08.20.LC.046 v1.0 WBS Level 5 Numbered Tree Structure -CC

98.08.19.LC.045 v1.0 Drawing Number System TR.399.000-259.00.R00 -CC

98.08.19.LC.044 v1.0 Drawing Number System TR.399.260-999.00.R00 -CC

98.08.11.LC.043 Sector RF Heat Load X88, Pie Chart -CC

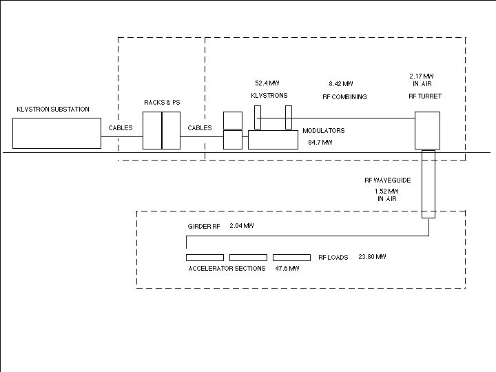
98.08.11.LC.042 Sector RF Heat Load X88, Diagramatic -CC

98.06.18.LC.041 Klystron Gallery View, Surface -CC

98.06.18.LC.040 Klystron Gallery View, Surface Wireframe -CC

98.06.18.LC.039 Klystron Gallery View, Below Surface -CC

98.06.18.LC.038 Klystron Gallery View, Surface w/Earth Removed -CC

98.06.22.LC.037 Site Requirements -CA

98.06.16.LC.036 Efect on Luminosity -CA

98.06.16.LC.035 Quad Alignment -CA

98.06.16.LC.034 9 X 8 Pack, Alt. 3, Surface Klystron Gallery, Access End -CC

98.06.02.LC.033 RF Penetration Shielding Turret & Plug, Side View -MN

98.06.02.LC.032 RF Penetration Shielding Turret & Plug, Top View -MN

98.05.22.LC.031 2X2 Modulator 2/2 Power Supply 20" Shielded Penetration -CC

98.05.22.LC.030 2 Aisle 9X8 Pack,2x2 Modulator 2/2 Power Supply KG -CC

98.05.21.LC.029 Long Foundation Stress Contours -ML

98.05.14.LC.028 9 x 8 Pack, Alt. 2, Surface Klystron Gallery, Access End -CC

98.05.13.LC.027 Machine Area Cross Reference, Rev. 01 -JI

98.05.06.LC.026 Machine Area Schematic Map, Rev. 01 -CC

98.05.06.LC.025 Machine Area Cross Reference -JI

98.05.05.LC.024 Housing Structure Schematic Template -CC

98.05.01.LC.023 9 x 8 Pack, Alt. 1, Surface Klystron Gallery, Access End -CC

98.05.01.LC.022 Main Linac CD-1 Parameters -CA

98.05.01.LC.021 Linac Sector DLDS NONET Schematic -CA

98.05.01.LC.020 9 X 8 Pack, Surface Klystron Gallery, Access End -CC

98.04.30.LC.019 9 x 8 Pack, Surface Klystron Gallery -CC

98.04.22.LC.018 9 x 8 Pack, Bi-Level Mezzanine Klystron Gallery -CC

98.03.12.LC.017 TBM Sector Heat Load To Air, 48 x 16 Quad Cable Split -CC

98.03.12.LC.016 TBM Sector Heat Load To Air, 32 x 32 Quad Cable Split -CC

98.03.06.LC.014 Quad Cable Heat Load Comparison, 16 Cable Avg. Array -CC

98.03.05.LC.013 TBM Section, 14' ID, 9' Invert, Z Axis Offset -CC

98.03.04.LC.012 TBM, 14' ID & 12' ID, Full Sector View -CC

98.03.03.LC.011 TBM, 14' ID, Full Sector View -CC

98.03.03.LC.010 TBM, 14' ID, 9' Floor, Z Axis Offset, Rear Workspace -CC

98.03.03.LC.009 TBM, 14' ID, 9' Floor, Z Axis Offset, Techs & Quad -CC

98.02.20.LC.008 Conceptual Housing Structure Schematic Diagram -CC

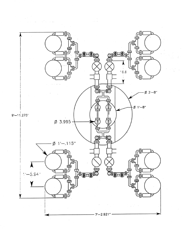
98.02.17.LC.007 Top & Isometric View, Klystron-Modulator, Power Supply -ZW

98.02.17.LC.006 Front & Side View, Klystron-Modulator, Power Supply -ZW

98.02.12.LC.005 TBM Quarter Klystron View Floor Level Sleeve Stagger -CC

98.02.12.LC.004 TBM 14' ID, 9' Floor, RF Stagger View -CC

98.02.12.LC.003 TBM Section, 14' ID, 9' Floor, Center Festoon Tray -CC

98.02.11.LC.002 TBM 14' ID, 9' Floor, Hybrid Stagger, Center Tray -CC


* Sub-Area Data Dropbox *

Source: * C.A.* M.L. * J.I. * M.N. * Z.W. * M.W. * C.C. *

E-Mail : collider @ geocities.com

URL: http://www.geocities.com/~collider



* *

Geocities Host Server